2024.07.23#イベント
第2回沖縄大学地域研究公開講座「自然災害時の労働問題と災害時非常食の備え」開催のお知らせ 8月26日(月)16:00~17:30
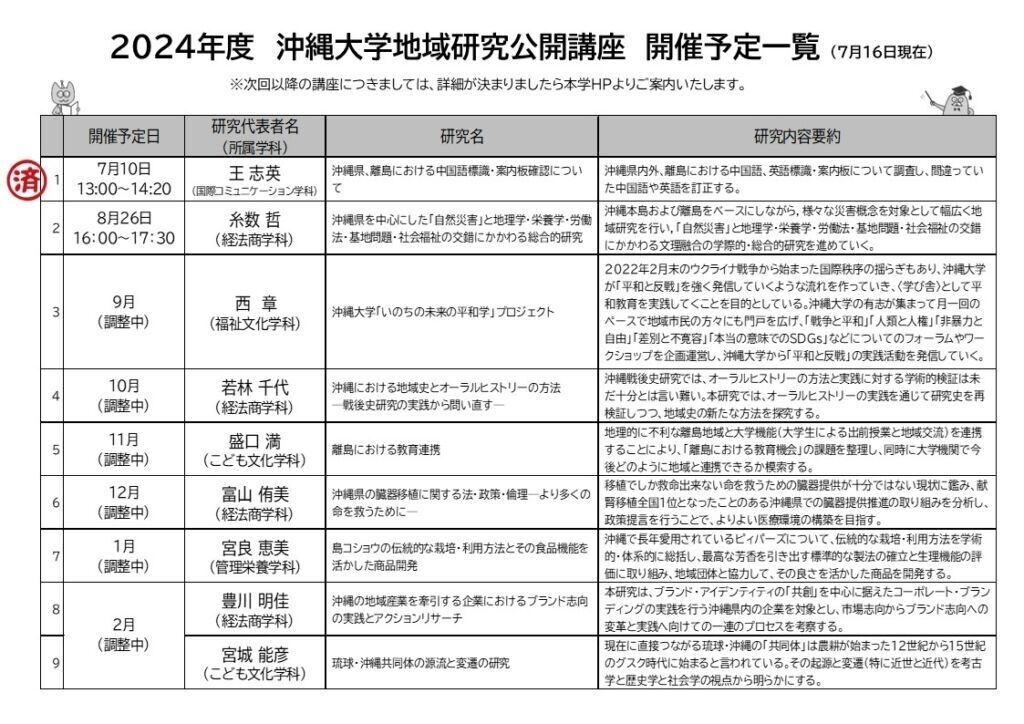
地域研究所の研究班による「地域研究公開講座」第2回を実施することになりましたので、ぜひご参加ください。
第2回 沖縄大学地域研究公開講座
「自然災害時の労働問題と災害時非常食の備え」
●日 時:8月26日(月)16:00~17:30
●登 壇 者:
(進行役)糸数 哲(沖縄大学 経法商学部 教授)
河合 塁(岐阜大学 地域科学部 教授)
春田 吉備彦(熊本学園大学 商学部 教授)
國仲 小織(沖縄大学 健康栄養学部 准教授)
●開催方法:★オンライン開催★(Zoomウェビナー)
●お申込み:こちらの申込専用Googleフォーム、または下記アドレスよりお申込みください。
https://forms.gle/3ueLNEaUYn9dT4m36
●申込締切:8/22(木)までにお申し込みください。受付後、視聴用URLをメールでお送りします。
●お問い合わせ:沖縄大学 地域研究所 事務局
TEL:098(832)5599 Mail:chiken-staff@okinawa-u.ac.jp
アンケート:講座終了後、こちらからアンケート回答にご協力ください。
【沖縄大学地域研究公開講座について】
本学には、本学教員及び特別研究員、その他の研究協力者で構成された研究班があります。それぞれ、地域の役に立ちたいという想いで地域研究に取り組んでおり、本研究をより地域に開かれたものとしていくことを目的とし、全ての研究班が地域研究公開講座を実施しています。研究班活動の内容や対象とする課題などについて、皆様に分かりやすくご紹介させていただきます。今年度は全9班の地域研究公開講座を開催します。


